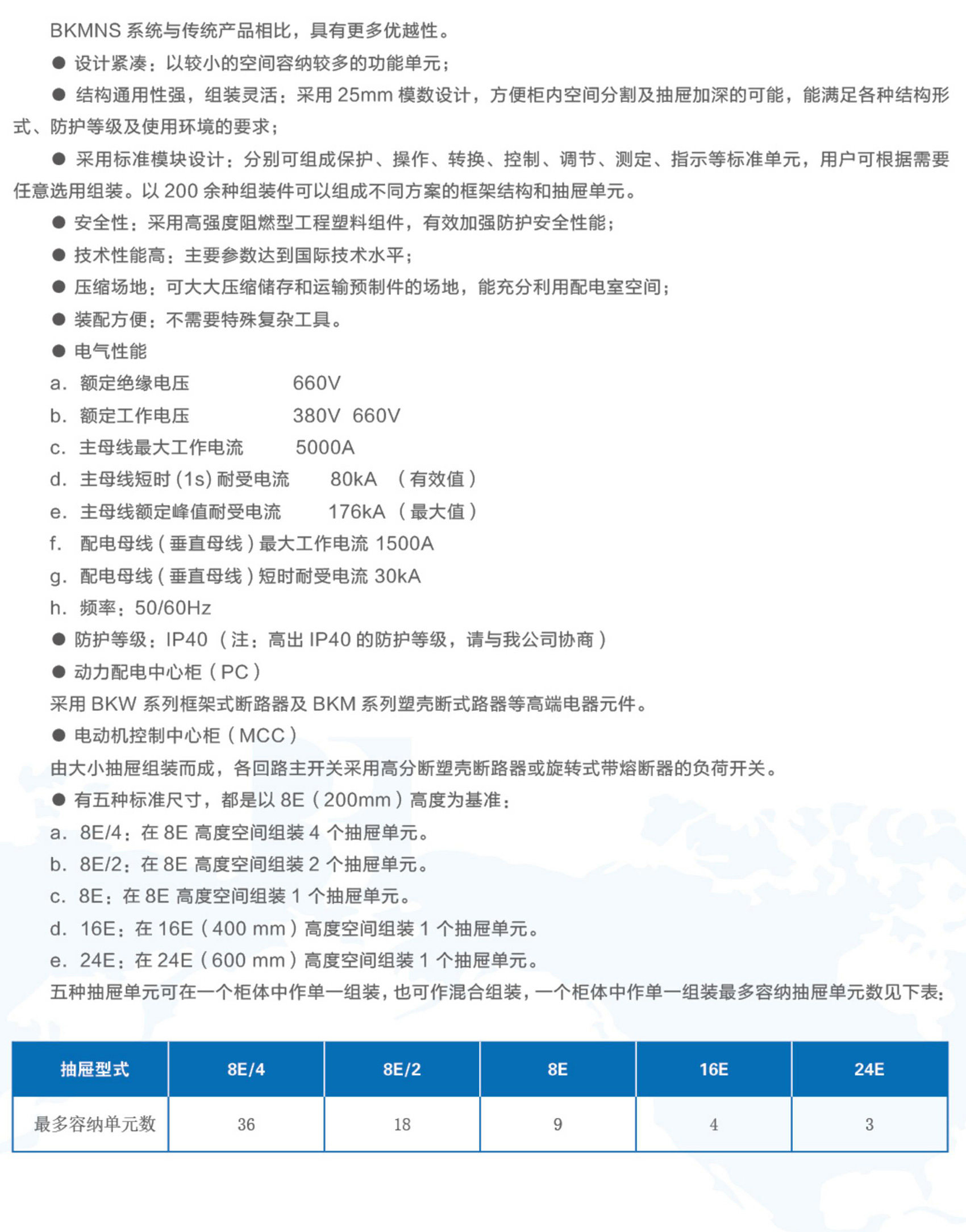
高低压成套设备
BKMNS型低压抽出式开关柜
产品简介:
BKMNS 型低压抽出式开关柜是由模块化组件组装而成的组合型抽出式低压开关柜(以下简称装置)。本装置适用于发电厂、变电站、石油化工、冶金轧钢、轻工纺织等厂矿企业和住宅小区,高层建筑等场所,作为交流50~60Hz、额定工作电压660V及以下的低压配电系统的动力、配电和电动机控制中心、电容补偿等的电能转换、分配与控制之用。在大单机容量的发电厂、大规模石化等行业的低压动力控制中心和电动机控制中心等电力使用场合时,能满足与计算机接口的特殊需要。装置是根据电力部门、广大电力用户及设计部门的要求,为满足不断发展的电力市场对增容、计算机接口、动力集中控制、方便安装维修、缩短事故处理时间等需要,本着安全、经济、合理、可靠的原则设计的新型低压抽出式开关柜。产品具有分断,接通能力高、动热稳定性好、电气方案灵活、组合方便、系列性实用性强、结构新颖、防护等级高等特点,可以作为新型低压抽出式开关柜供用户选用。
品  牌:完美世界游戏官方网站
电  话:400-8366-990
邮  箱:baokai3102607@163.com
地  址:保定市徐水区大王店工业园区朝阳北大街266号